类库 › langgraph-deep-research
foreveryh

foreveryh/langgraph-deep-research

langgraph-deep-research是一个全栈应用示例,结合React前端与LangGraph后的代理,用于动态生成搜索词并进行全面查询,优化了工作流程和前端展示。

foreveryh/langgraph-deep-research

技术栈

frontend javascript

框架

React ^19.0.0

构建工具

Vite ^6.3.4

CSS 框架

Tailwind CSS ^4.1.5

代码规范

ESLint ^9.22.0
查看全部依赖 (26)

依赖

@langchain/core ^0.3.55 @langchain/langgraph-sdk ^0.0.74 @radix-ui/react-scroll-area ^1.2.8 @radix-ui/react-select ^2.2.4 @radix-ui/react-slot ^1.2.2 @radix-ui/react-tabs ^1.1.11 @radix-ui/react-tooltip ^1.2.6 @tailwindcss/vite ^4.1.5 class-variance-authority ^0.7.1 clsx ^2.1.1 lucide-react ^0.508.0 react-dom ^19.0.0 react-markdown ^9.0.3 react-router-dom ^7.5.3 tailwind-merge ^3.2.0

开发依赖

@eslint/js ^9.22.0 @types/node ^22.15.17 @types/react ^19.1.2 @types/react-dom ^19.1.3 @vitejs/plugin-react-swc ^3.9.0 eslint-plugin-react-hooks ^5.2.0 eslint-plugin-react-refresh ^0.4.19 globals ^16.0.0 tw-animate-css ^1.2.9 typescript ~5.7.2 typescript-eslint ^8.26.1

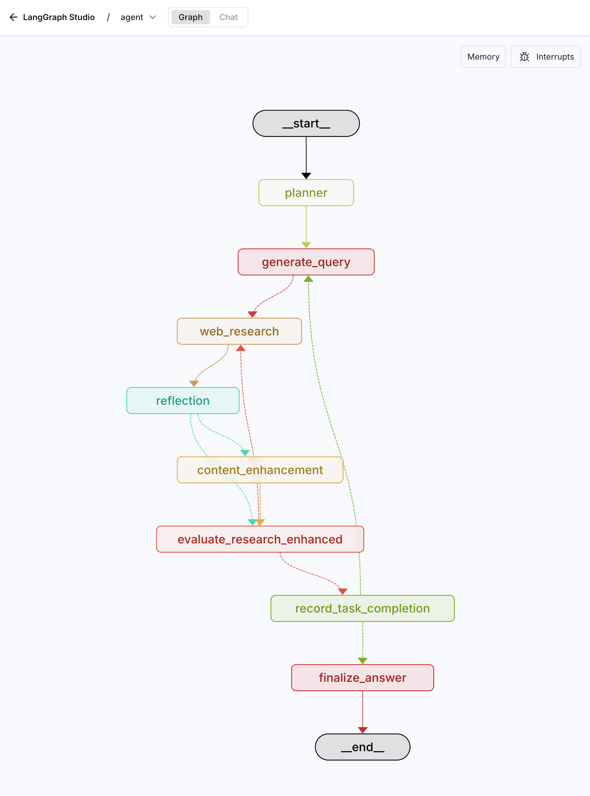
截图

Gemini Fullstack LangGraph
Agent Flow
./agent_new.png
./agent.png
./frontend.png
./app.png

评论

首页 - Wiki
Copyright © 2011-2026 iteam. Current version is 2.155.2. UTC+08:00, 2026-05-25 08:54
浙ICP备14020137号-1 $访客地图$