类库 › claude-self-reflect
ramakay

ramakay/claude-self-reflect

Claude Self-Reflect为Claude AI提供完美的记忆功能,能够本地存储所有对话记录并实现快速搜索,解决Claude遗忘问题,实现零配置、跨项目迭代记忆,保持100%本地隐私。

ramakay/claude-self-reflect

技术栈

框架

React ^18.2.0

网络

Requests
查看全部依赖 (23)

依赖

@remotion/cli ^4.0.0 NumPy Pydantic aiofiles anthropic ast-grep-py backoff fastembed fastmcp humanize mcp-server-qdrant psutil pydantic-settings python-dotenv qdrant-client react-dom ^18.2.0 remotion ^4.0.0 rich tenacity tqdm voyageai

开发依赖

@types/react ^18.2.0 typescript ^5.0.0

截图

Self Reflection vs The Grind
Before and After Claude Self-Reflect
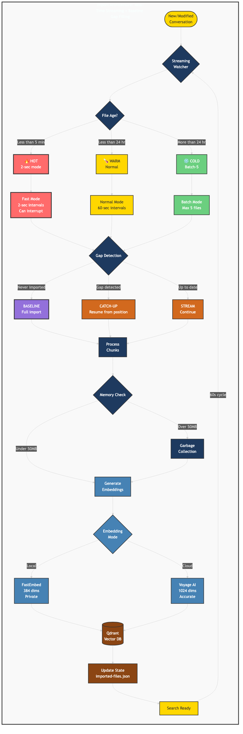
Import Architecture
docs/images/ralph-loop-csr.png

评论

首页 - Wiki
Copyright © 2011-2026 iteam. Current version is 2.155.1. UTC+08:00, 2026-04-02 17:07
浙ICP备14020137号-1 $访客地图$