MLX-LM-LORA是一个用于在Apple Silicon上本地训练大语言模型的工具,支持多种模型和高效的微调方法。
DeepDrone是一个用于通过命令行控制无人机的AI代理,支持自然语言指令,结合多种AI模型。用户可轻松连接真实无人机或模拟器。
这个仓库提供了一个生成Cursor MDC规则文件的工具,利用结构化的JSON文件生成全面的规则文件,并支持语义搜索和内容生成。
Minion Agent是一个简单的代理框架,支持浏览器使用、MCP、自动仪器、计划和深度研究等功能,便于开发者进行智能研究和数据处理。
OpenAlpha_Evolve是一个开源的Python框架,旨在探索AI与自动编码的结合,通过智能系统迭代生成和优化代码,为研究人员和开发者提供一个可扩展的平台。
docext 是一个本地文档信息提取和基准测试工具包,支持将PDF和图像转换为Markdown,并进行文档信息的智能提取。
ContextGem 是一个 Python 库,旨在从文档中轻松提取大语言模型(LLM)的上下文信息,提升文本处理效率。

Paper2Code是一个自动化系统,将科学论文转化为代码仓库,主要用于机器学习领域,支持代码生成、规划和分析。
Turjuman是一个智能书籍翻译系统,利用大语言模型自动翻译大段文本,旨在保持原意和风格,支持Markdown和纯文本格式。

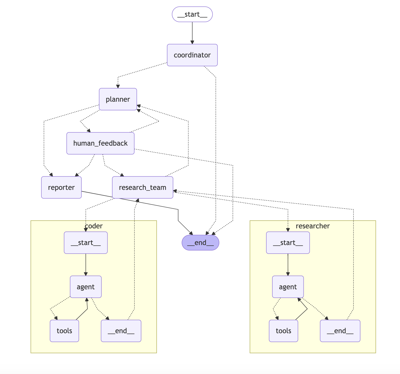
DeerFlow是一个社区驱动的深度研究框架,结合语言模型与网页搜索、爬虫和Python执行等工具,旨在为开源社区贡献力量。
