类库 › sre-agent
fuzzylabs

fuzzylabs/sre-agent

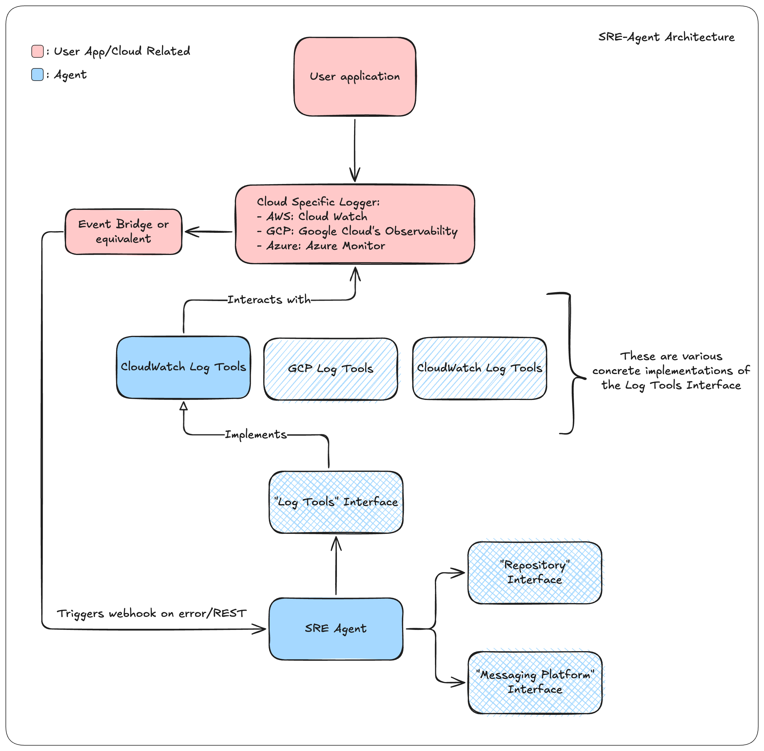
SRE Agent是一个基于AI的站点可靠性工程师助手,能够监控应用和基础设施日志、诊断生产问题、提供修复建议,并将诊断结果自动推送到Slack等协作平台,帮助团队快速响应故障。

fuzzylabs/sre-agent

截图

cli-setup
cli-home
architecture
docs/imgs/demo.gif
docs/imgs/flow.png

评论

Главная - Вики-сайт
Copyright © 2011-2026 iteam. Current version is 2.155.2. UTC+08:00, 2026-04-28 13:47
浙ICP备14020137号-1 $Гость$