类库
› job-search-agent
Rahat-Kabir/job-search-agent
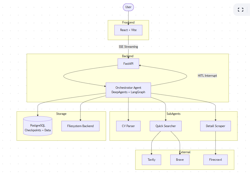
这是一个基于LangChain DeepAgent的多智能体求职工具,支持简历上传和技能提取,通过Tavily/Brave/Firecrawl等搜索引擎智能匹配职位,并按匹配度评分推荐。提供聊天式交互界面和实时流式响应。
截图
这是一个基于LangChain DeepAgent的多智能体求职工具,支持简历上传和技能提取,通过Tavily/Brave/Firecrawl等搜索引擎智能匹配职位,并按匹配度评分推荐。提供聊天式交互界面和实时流式响应。
Home
-
Wiki
Copyright © 2011-2026 iteam.
Current version is 2.155.1.
UTC+08:00, 2026-04-23 16:52
浙ICP备14020137号-1
$Map of visitor$